捍宇醫療:心臟病高端器械玩家!

价值投资为王
2021-09-17

9月13日,捍宇醫療通過港交所聆訊,上市在即。

公司主營產品是二尖瓣反流修復,二尖瓣位於左心房和左心室之間的交接處。二尖瓣開放可使來自左心房的血液充盈左心室,左心室收縮時二尖瓣關閉,以使泵出的血液只能流入主動脈,而不會迴流至左心房。

當二尖瓣未完全閉合時,部份血液會漏回左心房,稱爲二尖瓣反流(MR)。 MR是最爲常見的結構性心臟病,如果不進行醫治,可能導致嚴重的併發症,主要包括心房顫動、肺部血壓升高(肺動脈高壓)及心臟衰竭。

二尖瓣反流是心臟瓣膜疾病的一種,於資本市場而言,更熟悉的產品是主動脈瓣狹窄,代表上市公司有啓明醫療、沛嘉醫療和心通醫療。

啓明、沛嘉和心通先後登陸港交所,這三家公司同時也有佈局二尖瓣反流產品,捍宇醫療與此三家企業的定位較爲相似。

上市首日,啓明醫療大漲30%、沛嘉醫療暴漲68%、心通醫療大漲54%,亮眼的表現讓市場對捍宇醫療充滿期待。

在所有心臟瓣膜疾病中,二尖瓣反流(MR)和主動脈瓣狹窄(AS)是最常見的類型。其中,MR患病率約爲AS的4倍。

目前,心臟瓣膜疾病的治療方法主要包括:

藥物,減輕心臟負荷以緩解症狀,但不能從根本上解決疾病的機制;

傳統開胸手術,是心臟瓣膜疾病的標準治療手段,但其創傷大,風險高,在高風險人羣中死亡率及併發症發生率高;

微創瓣膜手術,術後疼痛輕、恢復快,但仍需心臟開口且仍需心臟停跳, 因此,並未降低死亡率及併發症發生率;

介入治療,以微創傷、痛苦小、恢復快爲優勢特點,近年來已經被廣泛地應用於臨牀實踐。

捍宇醫療主要的產品ValveClamp便是用於二尖瓣反流的修復產品,預計2023年一季度獲批上市。

除ValveClamp外,其他產品臨牀進度處於早期階段,不過多介紹。

ValveClamp有望成爲首款國產經導管二尖瓣(TMV)產品。

經導管二尖瓣修復是一種基於導管的技術,通過不涉及開胸手術的介入手術修復二尖瓣。目前主要有兩種方式,經心尖和經皮入路(目前主要指經股入路),下圖是兩種方式優劣勢對比:

捍宇醫療的ValveClamp是經心尖入路,而經股入路是全球經導管二尖瓣修復術主流方式,但部分患者由於諸如血管狹窄、間隔增厚或存在異物或左心房過小等因素導致難以彎曲傳輸系統,可能不適合經股靜脈入路,此時經心尖治療成爲了唯一的方案。

二尖瓣反流介入修復的主要辦法包括瓣環修復、瓣葉修復及腱索修復三種,其對應介入方法包括瓣環成形術,緣對緣修復及腱索修復。

捍宇醫療的ValveClamp採用的是緣對緣修復,是2020年AHA/ ACC指南唯一推薦的技術,其乃相對較主流的方式,就總手術檯數而言,其已經臨牀證實爲最爲廣泛的方法。

在市場空間上,2021年1月,雅培的MitraClip在國內獲批上市,是首個獲批的經導管二尖瓣修復產品,採用的技術也是緣對緣修復,但與ValveClamp不同的是採用經股入路。

根據弗若斯特沙利文的資料,2021年我國經導管二尖瓣修復(TMVr)器械市場規模爲5250萬元,預計2025年將達到16.69億。

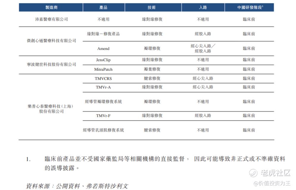
競爭格局方面,國內已上市的只有雅培的MitraClip,捍宇醫療可能是第二家上市公司,正在進行臨牀試驗的還有4家公司:

經查詢,其他4家企業同類產品的臨牀進度處於早期階段,競爭格局良好,但更長遠地看,目前處於臨牀前階段的公司還有至少4家。

2018年7月,ValveClamp首次探索性人體臨牀試驗,2023年一季度預計獲批,前後耗時近5年,因此,3-5年內,ValveClamp競爭格局較好,5年後有競爭加劇態勢。

捍宇醫療另外一款進度較快的產品是ReAces,適應症爲ASD,中文名字就不放了,重點在於該症患者數量較少,預計潛在的市場空間並不大。

其他產品患病率較高,但還處於臨牀前研究階段,離上市時間尚有至少5年的時間,因此,招股書中並沒有詳細介紹市場規模及競爭對手情況,在此,投資者也可以忽略。

基本面梳理完畢,捍宇醫療的價值浮出水面,根據2021年3月完成的D+輪融資,捍宇醫療的估值爲74.55億,IPO時的估值溢價率可能會決定打新收益,需要正式招股時確定。

總體而言,捍宇醫療算是一家小而美的公司,唯一的缺點是產品2023年才能上市銷售,中途空檔期,股價上下波動可能較大,投資風險略高。

$啓明醫療-B(02500)$ $心通醫療-B(02160)$ $沛嘉醫療-B(09996)$ 

Disclaimer: Investing carries risk. This is not financial advice. The above content should not be regarded as an offer, recommendation, or solicitation on acquiring or disposing of any financial products, any associated discussions, comments, or posts by author or other users should not be considered as such either. It is solely for general information purpose only, which does not consider your own investment objectives, financial situations or needs. TTM assumes no responsibility or warranty for the accuracy and completeness of the information, investors should do their own research and may seek professional advice before investing.

Comments

  • 西芹辣吵小百合
    2021-10-08
    西芹辣吵小百合
    TMV TTV赛道也有点拥挤了,希望多些创新驱动的公司,否则国采不远矣
  • 丹尼尔加
    2021-09-17
    丹尼尔加
    这个赛道护城河高,竞争对手也不是很多,很有想象力,露一手试试。
  • 贝克汉姆零距离
    2021-09-17
    贝克汉姆零距离
    有市场,但是没产品,很难对他有好的期待啊,希望快点把产品弄出来吧
  • 低买高卖谁不会
    2021-09-17
    低买高卖谁不会
    上次就错过了海伦司,这次绝对不能再错过这个了。
  • XD绿意盎然
    2021-09-17
    XD绿意盎然
    看起来基本面板的这些数据还不错,先了解看看,买不买再说
  • 小时候可帅了00
    2021-09-17
    小时候可帅了00
    小而美的公司但是产品2023年才能上市销售,所以我觉得还要谨慎。
Leave a comment
14