突發!資本大佬又賣了!
見習記者 盧鴒
繼“當代系”之後,又有一家資本系族從資本市場消失。
新世界2月17日晚公告,2月16日,沈國軍及其一致行動人與新世界集團簽署股份轉讓協議,擬以12.37元/股的價格,將其持有的上市公司總股本的6.1245%股份轉讓給新世界集團,轉讓價款爲4.9億元。轉讓完成後,沈國軍及其一致行動人總計持股比例將下降爲3.5662%。
自此,在相關股權過戶完成後,曾經的浙商資本大佬沈國軍,在境內外上市公司中,再也不存在持股達到或超過5%的情況;資本市場曾經的“銀泰系”,從此徹底消失。
溢價75%轉讓
新世界2月17日晚公告,上市公司於2023年2月17日收到上海新世界(集團)有限公司通知,新世界集團於2023年2月16日與沈國軍及其一致行動人浙江國俊有限公司、沈軍燕簽署了《股份轉讓協議》,相關股東擬將其合法持有的3961.804萬股上市公司股份(占上市公司股本總額的6.1245%)通過協議轉讓的方式轉讓給新世界集團,標的股份轉讓總價款共計4.9億元。
轉讓價格爲12.37元/股,相對於2月17日7.06元的收盤價,溢價75%。
此次股份協議轉讓實施完成後,新世界集團及其一致行動人黃浦區國資委合計持有公司1.86億股股份,佔公司總股本的28.75%。
此前,2月15日,新世界集團召開董事會,審議通過新世界集團收購新世界股份股權事宜,同意新世界集團以4.9億元總價收購沈國軍及其一致行動人持有的共計3961.8040萬股新世界股份股票。
公告顯示,沈國軍及其一致行動人浙江國俊有限公司、沈軍燕,合計持有新世界6232.0557萬股股份,佔公司股份總數的9.6341%。此次轉讓完成後,沈國軍及其一致行動人總計持股比例將下降爲3.5662%。
公告強調,此次權益變動的原因是基於自身資金需求,未來12個月內,沈國軍及其一致行到人還將繼續減持不低於1%的上市公司股份。
這也就意味着,未來沈國軍或許將徹底出清其持有的新世界股份。
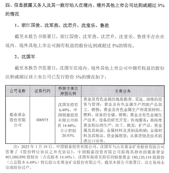
此前的2022年12月,沈國軍及其控制的中國銀泰投資有限公司,將其合計持有公司20.93%的股份全部轉讓給山東黃金。
資本江湖再無“銀泰系”
此次披露的簡式權益變動報告書顯示,截至報告書籤署日,沈國軍的一致行動人浙江國俊、沈軍燕、沈君升、沈螢樂、魯勝不存在境內、境外其他上市公司擁有權益的股份達到或超過5%的情況。
而沈國軍本人,除了上述持有的銀泰黃金全部股權還在向山東黃金過戶之中,在境內、境外其他上市公司中,也不存在擁有權益的股份達到或超過5%的情況。
從目前可查詢到的資料看,在上市公司中,沈國軍通過北京銀泰置地商業有限公司持有南都物業3.5%股權;分別持有武商集團10.39%、5.56%股權的浙江銀泰百貨有限公司、達孜銀泰商業發展有限公司,都和沈國軍沒有股權關係。
銀泰集團官方網站顯示,公司由沈國軍(全稱“中國銀泰投資有限公司”)於1997年創立,業務涵蓋商業零售、商業地產、礦產資源勘探與開發、股權投資等領域,在境內外擁有多家控股、參股公司。
沈國軍是全國政協第十一屆、十三屆委員,致公黨第十四、十五屆中央委員會常委,全球浙商總會執行會長、全球甬商總會會長。
在投資金融板塊,銀泰近年來共投資了80餘家公司,投資額超百億,其中有15家公司已經成長爲估值10億美金以上的“獨角獸”,超過40家已實現順利退出,10餘家完成上市。
此前,“銀泰系”控股的A股上市公司包括銀泰黃金、銀泰發展(即現在的京投發展),參股的上市公司有新世界、武商集團、南都物業。
但從現在的情況看,沈國軍曾經掌控的“銀泰系”,已經徹底從資本市場消失,在相關股權過戶完成後,不僅徹底退出了銀泰黃金,也疑似徹底退出了銀泰發展(即現在的京投發展),所剩下的,可能只有新世界和南都物業不到5%的股權。銀泰集團官網對公司的自我介紹,也因此和現實有比較大的出入。
編輯:小茉
版權聲明
《中國基金報》對本平臺所刊載的原創內容享有著作權,未經授權禁止轉載,否則將追究法律責任。
授權轉載合作聯繫人:於先生
剛剛!中疾控通報:新發現1例本土重點關注變異株!又要開始了?專家最新迴應
Disclaimer: Investing carries risk. This is not financial advice. The above content should not be regarded as an offer, recommendation, or solicitation on acquiring or disposing of any financial products, any associated discussions, comments, or posts by author or other users should not be considered as such either. It is solely for general information purpose only, which does not consider your own investment objectives, financial situations or needs. TTM assumes no responsibility or warranty for the accuracy and completeness of the information, investors should do their own research and may seek professional advice before investing.

[微笑] [微笑] [微笑]