🔥ChatGPT火了,要不要佈局AI概念股?
在美劇《硅谷》中,曾有這樣一幕有趣的劇情:程序員Gilfoyle用AI聊天軟件“安東之子”捉弄他的好友Dinesh。該軟件能模擬獨屬於Gilfoyle的悶騷幽默,讓Dinesh誤以爲是在與Gilfoyle本人聊天。發現真相後,同爲程序員的Dinesh也做了一個AI機器人用來報復Gilfoyle。結果,兩個AI機器人熱聊了起來,還把網絡給聊崩了……
這樣的場景已經走入現實。美國人工智能實驗室OpenAI推出的語言模型系統GPT-3就曾構建出兩個人工智能之間的對話,談論如何成爲人類,令看客大呼脊背發涼。
但OpenAI並未止步於此,而是將GPT-3進化爲最近風靡全網的ChatGPT,後者不僅在大量網友的“瘋狂”測試中表現出各種驚人的能力,如流暢對答、寫代碼、寫劇本、辯證分析問題、糾錯等等,甚至讓記者編輯、程序員等從業者都感受到了威脅,更不乏其將取代谷歌搜索引擎之說。
OpenAI什麼來頭?
據OpenAI的CEO,硅谷著名投資人山姆·奧特曼(Sam Altman)透露,自11月30日至12月5日,ChatGPT的用戶數量已突破100萬。由於太過火爆,OpenAI不得不暫時關閉了用戶的測試入駐窗口。
OpenAI是一個研發機構,於2015年由硅谷投資者山姆·阿爾特曼和億萬富翁埃隆·馬斯克作爲非營利機構成立,並吸引了包括微軟、風險資本家皮特·蒂爾(Peter Thiel)在內的其他幾個人的投資。2019年,該集團創建了一個相關的營利性實體,以接納外部投資。
目前馬斯克的主要精力依然在對社交網絡公司推特的改革中,他在2018年離開了OpenAI的董事會,但他對這種病毒式的現象發表了看法,稱其 “好得嚇人”。他曾在一篇推文中表示:“ChatGPT好得嚇人,我們距離優秀到危險的AI已經不遠了。”
這款智能對話系統被賦予種種意義。它不再是衆人以往理解的聊天機器人,它甚至被認爲是現有搜索引擎的顛覆者,是通用人工智能的“第一個里程碑”。
之後馬斯克在推特上表示,在得知OpenAI正在使用推特的數據庫來“訓練”該工具後,他暫停了OpenAI對推特數據庫的訪問。他寫道:“這並不奇怪,因爲我剛剛得知OpenAI可以接入推特數據庫進行訓練。我現在暫停了這個項目。我需要進一步瞭解其治理結構和未來的收入計劃。OpenAI剛開始的時候是以開源和非營利性的方式存在的,然而現在這兩個特性都已經不在了。”
OpenAI的工作方式
OpenAI表示,他們的ChatGPT模型使用了一種名爲“利用人類反饋強化學習”(RLHF)的機器學習技術進行訓練,它可以模擬對話,回答後續問題,承認錯誤,質疑不正確的前提,並拒絕不恰當的請求。
該工具最初的開發方式包括人類人工智能培訓師爲該模型提供對話,他們在對話中扮演雙方,即用戶和人工智能助理。可供公開測試的版本試圖理解用戶提出的問題,並以類似人類書寫的文本的對話形式作出深入迴應。
讓機器人替你創作:
跟機器暢談人生和理想
跟機器人探討道德倫理問題
有人腦洞大開,把豔驚四座的ChatGPT和必應(Bing)搜索結合起來,搞出了一個“智能搜索引擎”:既有ChatGPT式的問答,又像普通搜索引擎那樣列出鏈接,方便溯源
AI概念股是否值得佈局?
衆所周知,美國當下也存在投資主題的匱乏,加之此前的硅谷裁員,ChatGPT的出現於是就顯得格外醒目,“硅谷徹底嗨了”。
喧囂也蔓延到了國內。有投資人表示“最近我們所有人,無論之前是看新能源還是半導體的,都在討論AI”,“覺得這裏變化比較大”。
GPT的全稱是“Generative Pre-trained Transformer“(生成型預訓練變換模型),由人工智能公司OpenAI訓練與開發。經歷多次迭代,ChatGPT是其爲對話而優化的語言模型,處於GPT-3和即將發佈的GPT-4之間。
過去一年,關於國內美元基金式微的討論不絕如縷。但有多位投資人在談到ChatGPT時用了一個久違的詞語:“一個平臺型公司的機會”,甚至有人相信這是“可以讓TMT投資人再幹15年”的機會。到2030年,整個人工智能市場預計將達到1.59 - 1.81萬億美元,從2022年開始以38.1%的年複合增長率增長。
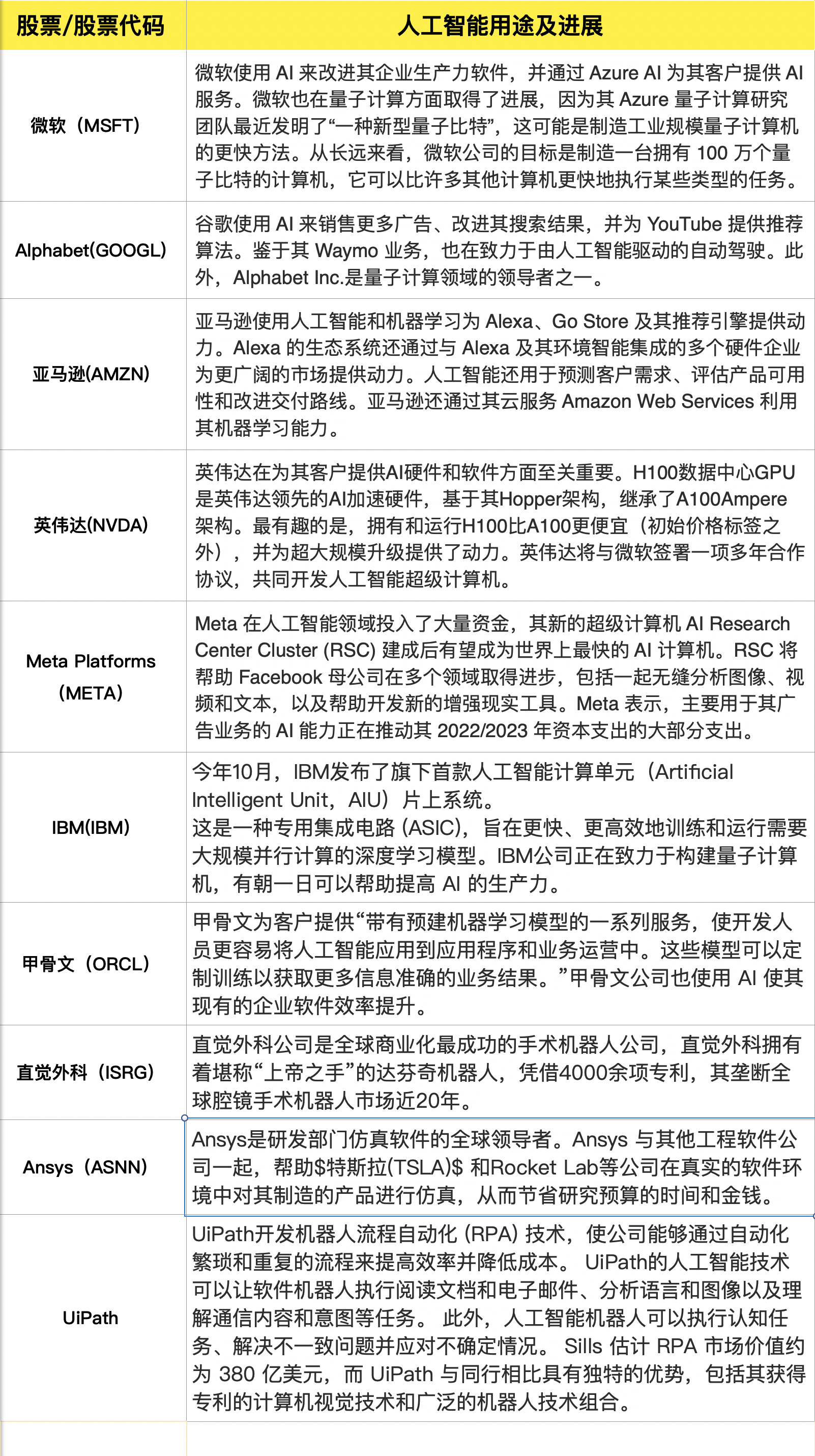
那麼作爲散戶,我們又有哪些機會去參與到這場浪潮?下面我們挑選了 10 只最佳 AI 股票:
$微軟(MSFT)$ 使用 AI 來改進其企業生產力軟件,並通過 Azure AI 爲其客戶提供 AI 服務。微軟公司(納斯達克股票代碼:MSFT)也在量子計算方面取得了進展,因爲其 Azure 量子計算研究團隊最近發明了“一種新型量子比特”,這可能是製造工業規模量子計算機的更快方法。從長遠來看,微軟公司的目標是製造一臺擁有 100 萬個量子比特的計算機,它可以比許多其他計算機更快地執行某些類型的任務。
$谷歌A(GOOGL)$ 使用 AI 來銷售更多廣告、改進其搜索結果,併爲 YouTube 提供推薦算法。鑑於其 Waymo 業務,也在致力於由人工智能驅動的自動駕駛。此外,Alphabet Inc.是量子計算領域的領導者之一。
$亞馬遜(AMZN)$這家電子商務巨頭使用人工智能和機器學習爲 Alexa、Go Store 及其推薦引擎提供動力。Alexa 的生態系統還通過與 Alexa 及其環境智能集成的多個硬件企業爲更廣闊的市場提供動力。人工智能還用於預測客戶需求、評估產品可用性和改進交付路線。亞馬遜還通過其雲服務 Amazon Web Services 利用其機器學習能力。
$英偉達(NVDA)$ 在爲其客戶提供AI硬件和軟件方面至關重要。H100數據中心GPU是英偉達領先的AI加速硬件,基於其Hopper架構,繼承了A100Ampere架構。最有趣的是,擁有和運行H100比A100更便宜(初始價格標籤之外),併爲超大規模升級提供了動力。據《華爾街日報》11月16日報道,英偉達當地時間週三宣佈與微軟簽署一項多年合作協議,共同開發人工智能超級計算機。
$Meta Platforms(META)$在人工智能領域投入了大量資金,其新的超級計算機 AI Research Center Cluster (RSC) 建成後有望成爲世界上最快的 AI 計算機。RSC 將幫助 Facebook 母公司在多個領域取得進步,包括一起無縫分析圖像、視頻和文本,以及幫助開發新的增強現實工具。Meta 表示,主要用於其廣告業務的 AI 能力正在推動其 2022/2023 年資本支出的大部分支出。
$IBM(IBM)$ 公司正在致力於構建量子計算機,有朝一日可以幫助提高 AI 的生產力。
$甲骨文(ORCL)$ 爲客戶提供“帶有預建機器學習模型的一系列服務,使開發人員更容易將人工智能應用到應用程序和業務運營中。這些模型可以定製訓練以獲取更多信息準確的業務結果。”甲骨文公司也使用 AI 使其現有的企業軟件效率提升。
$直覺外科公司(ISRG)$ 是全球商業化最成功的手術機器人公司,直覺外科擁有着堪稱“上帝之手”的達芬奇機器人,憑藉4000餘項專利,其壟斷全球腔鏡手術機器人市場近20年。
$安西斯(ANSS)$ 是研發部門仿真軟件的全球領導者。Ansys 與其他工程軟件公司一起,幫助$特斯拉(TSLA)$ 和Rocket Lab等公司在真實的軟件環境中對其製造的產品進行仿真,從而節省研究預算的時間和金錢。
$UiPath(PATH)$ 開發機器人流程自動化 (RPA) 技術,使公司能夠通過自動化繁瑣和重複的流程來提高效率並降低成本。 UiPath的人工智能技術可以讓軟件機器人執行閱讀文檔和電子郵件、分析語言和圖像以及理解通信內容和意圖等任務。 此外,人工智能機器人可以執行認知任務、解決不一致問題並應對不確定情況。 Sills 估計 RPA 市場價值約爲 380 億美元,而 UiPath 與同行相比具有獨特的優勢,包括其獲得專利的計算機視覺技術和廣泛的機器人技術組合。
Disclaimer: Investing carries risk. This is not financial advice. The above content should not be regarded as an offer, recommendation, or solicitation on acquiring or disposing of any financial products, any associated discussions, comments, or posts by author or other users should not be considered as such either. It is solely for general information purpose only, which does not consider your own investment objectives, financial situations or needs. TTM assumes no responsibility or warranty for the accuracy and completeness of the information, investors should do their own research and may seek professional advice before investing.

這篇文章不錯,轉發給大家看看