Best Options Income Strategy: The Wheel (with example)
After going through the basic framework of The Wheel, now is time to go into more details with exact example and numbers.
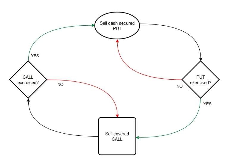
Here is the flowchart of how The Wheel works:
Here is a actual example using one of my favourite US stock, $Las Vegas Sands(LVS)$ .
PUT strike price selection:
3 common methods,
1. Technical analysis
2. Looking at Options Chain
3. Mental pricing
1. Technical analysis
It involves looking at the charts and identifying key support levels.
This chart is from 20 Apr 2022.
A good support level from this chart would be $34 since prices bounced off from this level multiple times though it was broken briefly once.
2. Looking at Options Chain
Selected expiry is 27 May(37 Days-til-expiry), as recommended days-til-expiry is 30-45 days.
From the Options Chain, $34 and $35 strike prices are viable choices.
The blue underline shows how much premium is collected for selling the PUT 1.05 and 1.31 which means $105 and $131 respectively.
The yellow underline shows the Delta. Recommended Delta would be between -0.20 and -0.30. Delta is also a proxy for probability of being In-The-Money, which means the option may be exercised with 20%-30% probability.
3. Mental pricing
Some people may think "I would buy 100 shares of LVS if it gets to $35" and set a limit order to buy at $35.
It would be better to sell PUT options to collect premium while waiting. Since the same amount of capital would be locked down in both cases.
P/L from selling PUT:
Total amount of collateral required would be 100*strike price. Which would be 100*$35=$3500 in both cases.
Total profit if prices do not go lower than $35 would be $131. Continue selling PUTs with 0.20-0.30 Delta.
P/L is (131/3500)*100= 3.74% (in 30-45 days)
If prices goes below $35, $3500 would be used to buy 100 shares of LVS. And on to the next step of The Wheel.
CALL strike price selection:
For CALL strike price, the same 30-45 days-til-expiration and 0.20-0.30 Delta applies.
The risk of The Wheel is when a position is entered, and the prices crash. If the 0.20-0.30 Delta CALL is below $35, it is recommended to sell at least $35 strike price, collecting a much smaller premium but not locking in a loss by price depreciation.
However, after reassessment, if the prices have little to no chance of going back up, one can sell the 100 shares at current price to lock in the loss and get back the cash.
For this example, if prices of LVS is believed to still be able to recover, one can sell a 0.20-0.30 Delta CALL.
At current prices, 0.30 Delta is $42 Strike price, but it would likely be lower than $42 since prices fell, let us assume that after option assignment, prices recovered to $38 and the Option Chain looks similar to this one now.
The beauty of using Delta to choose option prices would be that as the stock price goes up, the 0.20-0.30 Delta CALL's strike price goes up too.
In this case, if a $42 strike CALL is sold, premium collected would be $100.
P/L from selling CALL:
Total amount of collateral required would be 100 LVS shares. Which costed $35 each, 100*$35=$3500.
Total profit if prices do not go above $42 would be $100. Continue selling CALLs with 0.20-0.30 Delta.
P/L is (100/3500)*100= 2.85% (in 30-45 days)
If prices goes above $42, the CALL would be exercised and $4200 is received for selling the 100 shares.
Total profit would be $100 (premium received) + $4200 (cash received from selling shares) - $3500 (cash used to buy shares)
= 100+4200-3500= $800
This would be the best case scenerio for The Wheel, where exercised CALL price is higher than the exercised PUT price and all the while collecting premiums.
Key takeaway:
The risk of The Wheel only comes when sold PUT option is assigned, but with this risk comes potential rewards in terms of price appreciation.
The risky but rewarding way to use The Wheel is to include Technical Analysis to potentially catch a low and ride the prices up.
The safe way to use The Wheel would be to try to never be assigned on any PUT and continue collecting premiums.
The way to tune this is all in the Delta chosen.
Thanks for reading and hope this helps someone in their investing journey.
Disclaimer: Investing carries risk. This is not financial advice. The above content should not be regarded as an offer, recommendation, or solicitation on acquiring or disposing of any financial products, any associated discussions, comments, or posts by author or other users should not be considered as such either. It is solely for general information purpose only, which does not consider your own investment objectives, financial situations or needs. TTM assumes no responsibility or warranty for the accuracy and completeness of the information, investors should do their own research and may seek professional advice before investing.
- DonnaMay·2022-04-20Looking forward to your next post, I want to learn more.1Report
- PandoraHaggai·2022-04-20You gave a good example and it made it easy for me to understand.1Report
- LawrenceSG·2022-04-23Great ariticle, would you like to share it?1Report
- moniestree·2022-04-21Great ariticle, would you like to share it?1Report
- moniestree·2022-04-21thanks for sharing1Report
- Maria_yy·2022-04-20You are definitely a seasoned investor.1Report
- trader1216·2022-04-20Thanks for sharing1Report
- MoneyCum·2022-04-20Great1Report
- coolyyy·2022-04-20Up1Report
- JT1985·2022-04-20lets go1Report
- lolkidz·2022-04-20[Strong]1Report
- Bry8950·2022-04-20Nice1Report
- 5b351de4·2022-04-20Ok2Report
- AllFathers·2022-04-20ok1Report
- Beng14·2022-04-20great1Report
- WongThiha·2022-04-20good1Report
- Tyanak·2022-04-20👍🏻1Report
- HSOoi·2022-04-20good1Report
- Jjggikknv·2022-04-20Nice1Report
- Mml·2022-04-20Great1Report
