【🎁有獎話題】恆指升勢唔斷!熱門中概普漲,港美市場可佈局邊些中概ETF?

虎港通
2025-07-23
Reward Tiger-CoinsReward 500 Tiger-coins

小虎們,就在昨日 $恆生指數(HSI)$ 突破25000後,昨夜今晨 $納斯達克中國金龍指數(HXC)$ 也收漲1.7%![Cool]

其中熱門中概股普漲,包括 $蔚來(NIO)$ 漲超10%, $百度(BIDU)$ 漲超4%, $小鵬汽車(XPEV)$$拼多多(PDD)$ 漲3%![Call]

事實上,近期港A行情大好,而我們可以提前佈局一些港美A市場的中概ETF,那麼你會pick哪些上車呢?[YoYo]

恆指早盤強勢拉昇恆指早盤強勢拉昇

隨着中國金龍指數隔夜收漲1.7%,熱門中概股迎來普漲行情——昨夜 $蔚來(NIO)$ 漲幅超10%, $百度(BIDU)$ 上漲逾4%, $小鵬汽車(XPEV)$ $拼多多(PDD)$ 均漲超3%, $京東(JD)$ $理想汽車(LI)$ 亦錄得約1%的漲幅。在港股及中國資產持續走強的市場環境下,投資者對佈局工具的關注度顯著提升。交易所交易基金(ETF)憑藉其分散風險、緊密跟蹤指數及交易便捷的特性,成為把握中國資產機會的高效載體。

中概ETF的核心配置邏輯

1. 分散風險,應對市場波動:

在當下市場情緒高漲但個股波動加劇的背景下(例如部分公司可能進行配股導致股價異動),ETF通過持有一籃子證券,有效規避單一公司風險。即使某權重股出現短期擾動,投資組合的整體穩定性仍能得到保障。

2. 精準跟蹤,降低擇股門檻:

專業管理的ETF緊密跟蹤特定指數(如中國科技、互聯網或大盤指數),使投資者無需深度研究個股即可參與中國新經濟或核心資產的整體增長,尤其適合把握高波動性(高Beta)板塊的行情。

圖源- FT中文網圖源- FT中文網

主流中概ETF產品解析

美股市場中概股ETF(美元計價,無匯率風險):

$中國ETF-iShares MSCI(MCHI)$ :全面覆蓋在美港上市中概股,行業分佈均衡,重倉騰訊、阿里等巨頭。

$中國海外互聯網ETF-KraneShares(KWEB)$ :聚焦中國互聯網龍頭(約30只成分股),持倉集中度高,彈性大。

$中國大盤股ETF-iShares(FXI)$ :主投香港上市中國大藍籌,涵蓋金融、能源等傳統行業及互聯網。

$中國科技指數ETF-Guggenheim(CQQQ)$ :佈局中國科技全產業鏈,除互聯網外涵蓋電子、半導體、人工智能等。

$中國龍ETF-Roundhill(DRAG)$ :新近上市,管理費率較低,覆蓋多元高增長中國企業。

美股槓桿/反向ETF(高風險工具,適合短線戰術配置):

$三倍做多富時中國ETF-Direxion(YINN)$ :3倍槓桿,放大富時中國指數收益。

$三倍做空富時中國ETF-Direxion(YANG)$ :3倍反向,用於對衝或沽空。

$二倍做多滬深300(Direxion)(CHAU)$ / $兩倍做多滬深中國互聯網股票ETF-Direxion(CWEB)$ :提供2倍槓桿。

注:槓桿/反向ETF因複利效應及高波動,僅適合短期持有,風險極高。

A股ETF(人民幣資產,存在匯率風險):

A股相應ETF較少, $德銀滬深300指數ETF(ASHR)$ :規模最大,直接投資A股核心——滬深300指數成分股,覆蓋金融、消費、工業等龍頭,波動性通常高於發達市場指數。

港股本地股ETF:

$香港ETF-iShares MSCI(EWH)$ :專注香港本地金融、地產大盤股,當前提供較高股息率。

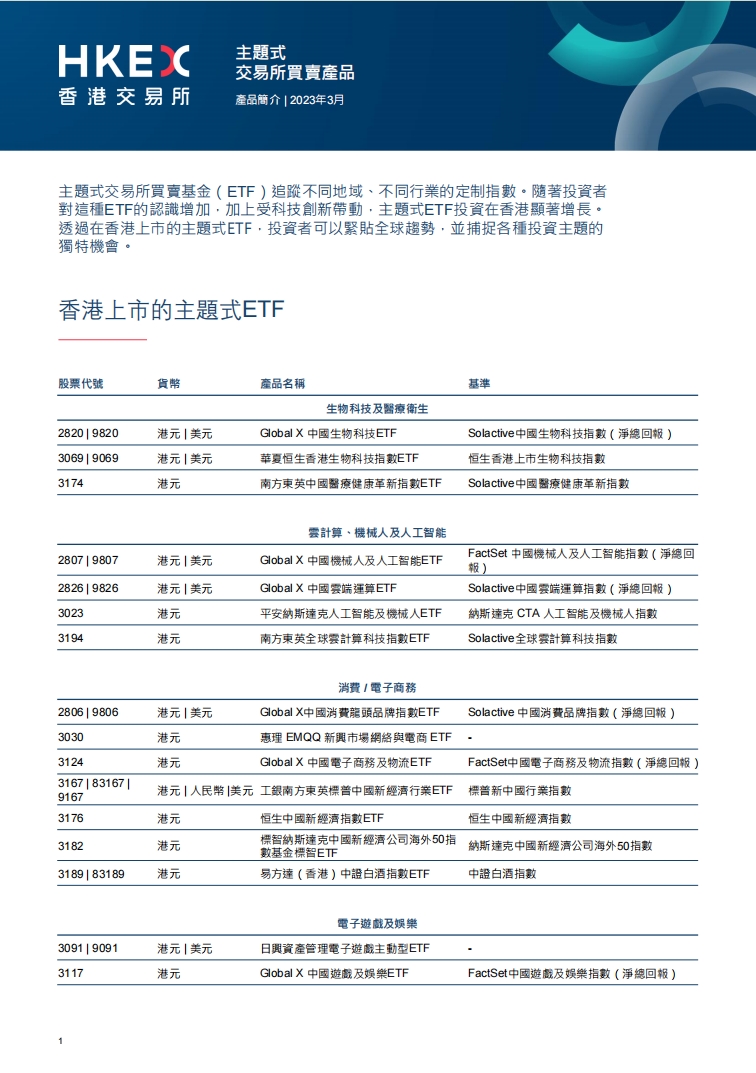
此外還有生物科技及醫藥衛生: $GX中國生科(02820)$$GX中國生科-U(09820)$$華夏恆生生科(03069)$ $華夏恆生生科-U(09069)$$南方醫療健康(03174)$

雲計算機械人及人工智能: $GX中國機智(02807)$$GX中國機智-U(09807)$$GX中國雲算(02826)$$GX中國雲算-U(09826)$

半導體: $富邦臺灣半導體(03076)$$GX亞洲半導體(03119)$$三星環球半導體(03132)$$GX中國半導(03191)$$GX中國半導-U(09191)$ 等。

圖源:港交所圖源:港交所

圖源:港交所圖源:港交所

圖源:港交所圖源:港交所

關鍵風險提示與選擇建議

1. A股休市期溢價風險:在A股市場休市期間(如近期國慶長假),相關ETF(尤其是跟蹤科創板等窄基指數產品)可能因流動性不足及市場預期博弈出現顯著跟蹤誤差,投資者需高度警惕。

2. 槓桿產品適用性:槓桿/反向ETF是複雜衍生工具,僅適合具備極高風險承受能力、精通其運作機制並密切監控市場的專業投資者進行短線操作。

3. 市場波動與流動性:當前中國資產波動性較大,選擇ETF時應關注其規模、流動性(日均成交量)及跟蹤誤差。美股ETF提供近24小時交易的優勢,對把握短線機會尤為重要。

4. 費用與長期持有:對於長期配置型投資者,管理費率(如DRAG的較低費率)是重要考量因素。

結論

在港股及中國資產表現活躍、市場波動猶存的當下,中概ETF為投資者提供了高效、透明且風險分散的配置工具。投資者應清晰界定自身投資目標(長期配置/短期交易)、風險偏好及對中國不同市場(中概股/A股)的暴露需求,審慎選擇對應ETF產品。對於希望規避個股風險、把握中國新經濟或核心資產整體趨勢的投資者而言,主流中概股ETF(如 $中國ETF-iShares MSCI(MCHI)$ , $中國海外互聯網ETF-KraneShares(KWEB)$ , $中國大盤股ETF-iShares(FXI)$ )及A股ETF( $德銀滬深300指數ETF(ASHR)$ )是值得關注的核心選項,而槓桿產品及A股休市期ETF交易則需格外謹慎。理性評估風險,選擇匹配自身策略的工具方為投資制勝之道。

小虎們,你怎麼看恆指和中國金龍指數的不斷上漲,你打算pick哪些中概ETF提前佈局呢?

🎯分享你的看法贏取獎品

你怎麼看恆指和中國金龍指數的不斷上漲,你打算pick哪些中概ETF提前佈局呢?[Cool]

🎁評論即可得獎品如下噢~

🐯對以下帖子的所有有效評論都將收到5個老虎硬幣。

🐯前10名和後10名有合格評論的小虎將獲得另一個10個老虎硬幣。

🐯前5名最受歡迎和高質量的評論將獲得另一個15老虎硬幣。

(備註:話題虎幣打賞出於隨機抽取與鼓勵新用戶真誠分享高質量觀點性質,嚴謹刷屏及惡意行為。)

HKEX Stocks Opportunities
Any thoughts and experiences on investing in the HK stock market? Share them with all Tigers here!
Disclaimer: Investing carries risk. This is not financial advice. The above content should not be regarded as an offer, recommendation, or solicitation on acquiring or disposing of any financial products, any associated discussions, comments, or posts by author or other users should not be considered as such either. It is solely for general information purpose only, which does not consider your own investment objectives, financial situations or needs. TTM assumes no responsibility or warranty for the accuracy and completeness of the information, investors should do their own research and may seek professional advice before investing.
Reward expired
295 tiger-coins have been distributed to 31 participants
Deadline to 07/25 11:05
Reward-post

Comments

  • MHh
    2025-07-23
    MHh
    Win 5 Tiger-coins
  • Shyon
    2025-07-23
    Shyon
    Win 10 Tiger-coins
    虽然金龙指数上涨很强,但我更关注ETF的流动性与长期持有成本。目前先小仓位试水 $MCHI$ 和 $DRAG$,等确认趋势再加码。ETF是好工具,但选对时机也很关键。
  • 隨心吧
    2025-07-23
    隨心吧
    Win 15 Tiger-coins
    老虎證券的小編真的很有心 列出這麼詳盡的ETF讓我們選擇 而且還附有介紹
  • WanEH
    2025-07-23
    WanEH
    Win 15 Tiger-coins
    the我觉得可以买入人工智能相关的ETF。因为接下来中国政府肯定会大力发展人工智能。
  • 蝦大富
    2025-07-23
    蝦大富
    Win 15 Tiger-coins
    如果信中概股有表現,Yinn 三倍貢桿值得留意不過升得急亦跌得恨,自己留意形勢
  • MilkTeaBro
    2025-07-23
    MilkTeaBro
    Win 15 Tiger-coins
    恒生科技指数还没有创出年内新高,半年报会继续压低市盈率。美股长牛主要是指数里有大公司一直保持增长。
Leave a comment
55
10