【🎁有獎話題】蔚小理 Q3 財報後股價表現分化!盈利成為關鍵詞?
小虎們,本週港美股行情依舊處於震盪,港股恆生指數上週一度跌破25200點後,目前也修復至26000點。[Great]
上週財報虎纔跟大家聊了聊小牛電動以及零跑汽車的財報表現,而作為造車新勢力的「蔚小理」,他們財報後的表現如何呢?一起來看看吧~~~[Wow]
小鵬汽車多項指標創新高!
先來看看小鵬汽車吧,小鵬汽車今年以來表現可以說十分出色,在與大衆汽車天衣無縫合作後,本月初,小鵬汽車創始人何小鵬在2025小鵬科技日為大家分享了小鵬在AI、汽車、無人駕駛、人形機器人等方面的最新進展與規劃,並向外界正式宣佈:小鵬不再是依家車企,而是AI科技公司![Happy]
在現場,小鵬汽車圍繞這一概念發佈了第二代VLA、小鵬Robotaxi、新一代人形機器人IRON等產品與體系。人形機器人IRON一度引起社交平臺熱議,助力小鵬汽車股價大升,VLA大模型將面向全球商業夥伴開源,圖靈AI芯片已經獲得大衆汽車定點。[Tongue]
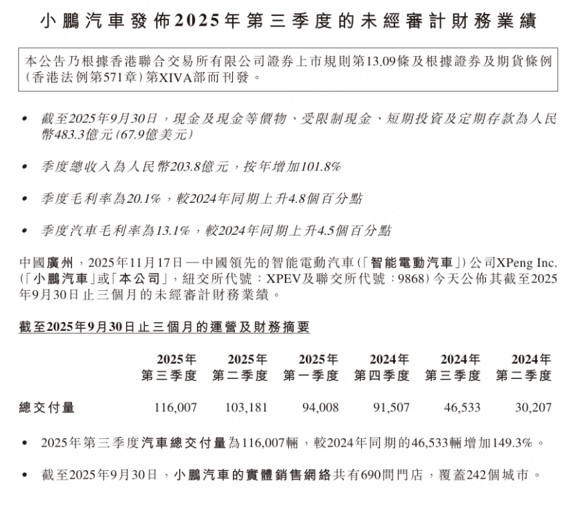
而今年Q3財報,小鵬汽車多項指標創歷史新高,具體來看,當季度總營收同比增長102%至203.8億元,創下單季度歷史新高;淨虧損同比收窄至3.8億元。毛利率創歷史新高的20.1%,同比增長4.8%。[Cool]
交付量同樣創下單季度交付量歷史新高的116007臺,同比增長149.3%,現金及現金等價物近485億元,創歷史新高。而「服務與其他業務收入」Q3增長明顯,達23.3億元,可以看出與大衆汽車的合作逐漸顯現成效,在不斷加深的合作中,未來仍有巨大潛力和空間。[Sly]
圖源:小鵬汽車財報
業績展望方面,小鵬汽車預計Q4交付量在12.5萬至13.2萬輛,同比增長約36.6%至44.3%。總營收同比增長約33.5%至42.8%,將達到215億元至230億元。何小鵬表示,小鵬汽車的銷量規模和市場份額整處在高速擴張階段,未來將會圍繞物理AI應用,打造一個強大的產品技術體系和商業生態。[Observation]
出色的業績同樣反映在股價上,今年以來,港股小鵬汽車年升幅高達77%,今年11月中還創下了近兩年新高的110.800港元,目前總市值為1581億港元;美股小鵬汽車同樣年升幅超78%,總市值超200億美元。[Chuckle]
但有分析師認為,目前小鵬汽車的多款車型定位仍為中低端,平均售價爲15.5萬元,如果要進軍豪華版和高端市場仍有較大阻力,尤其是20萬元以上價位。但隨着定位為AI科技公司,智能駕駛、人形機器人等產品與技術有望重塑品牌影響力。[Warning]
值得一提的是,前不久小鵬汽車迎來第100萬臺整車下線,下線車型為小鵬X9超級增程,成為「蔚小理」中第二家達成該成就的新能源車企。從產能來看,小鵬從第一臺到第50萬臺用時83個月,是三家車其中用時最長,但從50萬臺到100萬臺僅用了14個月,大幅縮短超83%。[DOGE]
圖源:新黃河
蔚來Q4能否盈利?
那麼目前還沒有達成100萬輛里程碑的就只有蔚來汽車了,蔚來前50萬臺用時72個月,市場預計有望在今年12月達成,而Q3財報數據也可圈可點。[Surprised]
根據蔚來Q3財報數據顯示,營收、毛利率和交付量都創下歷史新高,當季度營收同比增長16.7%至217.9億元,淨虧損收窄至34.8億元;汽車毛利率同比上升1.6個百分點至14.7%;汽車交付量同比增長41%至8.71萬輛,創下蔚來單季度交付量新紀錄。[Duh]
業績指引上,營收較2024年同期增長約66.3%至72.8%至327.58億元至340.39億元人民幣,交付量在12萬至12.5萬輛新車,月均超過4萬輛。[Smart]
圖源:蔚來汽車財報
這份超預期財報也讓蔚來汽車在當期美股盤前一度拉昇超4%,但隨後盤中收跌超4%,今年以來,美股蔚來汽車年升幅超20%;港股蔚來汽車升近25%。[Observation]
在財報電話會議上,蔚來汽車創始人李斌重申Q4實現盈利、毛利率18%、一般性支出佔銷售成本的比例不高於12%,「我們有信心在四季度實現盈利!」李斌講道。如果能夠達成的話,這件事蔚來成立以來的首次盈利,這對於蔚來股東與投資者無疑是天大的利好消息。[Evil]
現金儲備方面,截至Q3,蔚來現金儲備已經超過360億元,為公司未來研發和擴展市場上提供充足準備。同時李斌還透露將會在明年Q2上市兩款新車,Q3也有一輛新車上市。而本季度超預期的財報表現,也得益於蔚來、樂道和螢火蟲的多品牌戰略,三大品牌分別貢獻了36928輛、37656輛和12487輛。[666]
根據華爾街分析師推算,如果Q4要實現盈利的話,蔚來需要在Q4達到月交付量5萬輛大關,但價格和成本控制依舊是蔚來需要考慮的關鍵,在新能源汽車市場價格戰愈演愈烈的情況下,蔚來毛利率想要達到18%同樣並非易事。[Facepalm]
李斌也表示在Q4置換補貼退潮後,對整個市場的影響比較大,但政策改變對價格較低的樂道L90、L60影響較大,對ES8等高價車型影響相對較小。海外市場方面,李斌表示螢火蟲和樂道品牌將是重點出海的兩種車型。在研發投入上,李斌提到不斷在智能駕駛還是在AI領域,會保證研發的強度與效率。[Serious]
圖源:汽車商業評論
理想汽車業績也「不理想」了?
而作為「蔚小理」的帶頭大哥,理想汽車Q3財報表現可以說是不盡如意,理想汽車創始人李想也在Q3財報電話會上對產品、技術等方面進行反思。[Blush]
根據財報數據顯示,當季度營收同比下降36%至273.65億元,經營虧損為12億元,經調整淨虧損為3.6億元,這是自2022年Q4以來首次迎來虧損,此前理想汽車已經連續11個季度盈利。[Anger]
當季度毛利率為15.5%,上一季度為19.4%,上年同期近21%,如果剔除MEGA召回預估成本的影響話,2025年Q3毛利率會是20%左右。交付量同比減少39.0%至93,211輛。[Spurting]
理想汽車創始人李想在財報電話會上依舊給予市場、股東和投資者信心,他提到理想i8和理想i6的訂單總數已超10萬。AI領域中,10月VLA月度使用率超過90%.理想汽車CFO李鐵則坦言Q3面臨供應鏈及理想MEGA召回成本等影響,目前已經協同合作伙伴,滿足用戶與消費者對理想i8和理想i6的需求。[Pitiful]
圖源:理想汽車財報
不同於小鵬和蔚來汽車,理想汽車的Q4展望均同比減少,其中收入同比減少40.1%至34.2%至265億元至292億元,車輛交付量同比減少37.0%至30.7%至100,000至110,000輛。而理想汽車股價表現同樣不理想,其中港美股理想汽車年跌幅超22%。[Sigh]
在回顧了近三年理想汽車的產品與技術等方面後,李想表示從Q4開始要回到創業公司的管理模式,以此面對新時代和新技術的挑戰。他還分享了十年計劃,他希望在AI時代下,理想能成為具身智能領域表現最好的企業!理想CTO在業績會上表示,理想的AI推理芯片預計明年正式部署,搭載自研芯片的控制器已開始大規模系統測試,性能和成本比可以達到目前高端芯片的3倍以上。[YoYo]
今年以來,理想汽車已經完成了在中亞、中東等海外市場的佈局,明年將會拓展到東南亞、歐洲等市場,不斷擴張自己的海外版圖。李想預計明年搭載M100芯片為核心的AI系統產品開始交付時,理想汽車的體驗和價值將會有不一樣的變化,圍繞AI方面,理想汽車還在汽車機器人、AI眼鏡等方面有所佈局。[Eye]
理想汽車i8 圖源:愛範兒
小虎們,你們怎麼看蔚小理Q3財報後股價表現分化?[Comfort]
🎁評論即可得獎品如下噢~
🐯對以下帖子的所有有效評論都將收到5個老虎硬幣。
🐯前10名和後10名有合格評論的小虎將獲得另一個10個老虎硬幣。
🐯前5名最受歡迎和高質量的評論將獲得另一個15老虎硬幣。
(備註:話題虎幣打賞出於隨機抽取與鼓勵新用戶真誠分享高質量觀點性質,嚴謹刷屏及惡意行為。)
Disclaimer: Investing carries risk. This is not financial advice. The above content should not be regarded as an offer, recommendation, or solicitation on acquiring or disposing of any financial products, any associated discussions, comments, or posts by author or other users should not be considered as such either. It is solely for general information purpose only, which does not consider your own investment objectives, financial situations or needs. TTM assumes no responsibility or warranty for the accuracy and completeness of the information, investors should do their own research and may seek professional advice before investing.

蔚來Q3營收達217.9億元人民幣,同比增16.7%,毛利率13.9%,虧損收窄31.2%,多品牌策略推動交付量增40.8%。
小鵬Q3營收203.8億元,暴增101.8%,毛利率創20.1%新高,淨虧損減79%至3.8億元,交付11.6萬輛歷史最佳。
理想Q3营收274亿元,降36.2%,毛利降51.6%至45亿元,转亏6.24亿元,受MEGA召回与增程/纯电并举影响。